next up previous [pdf]

Next: Single parameter inversion Up: Numerical test Previous: Numerical test

Objective function test

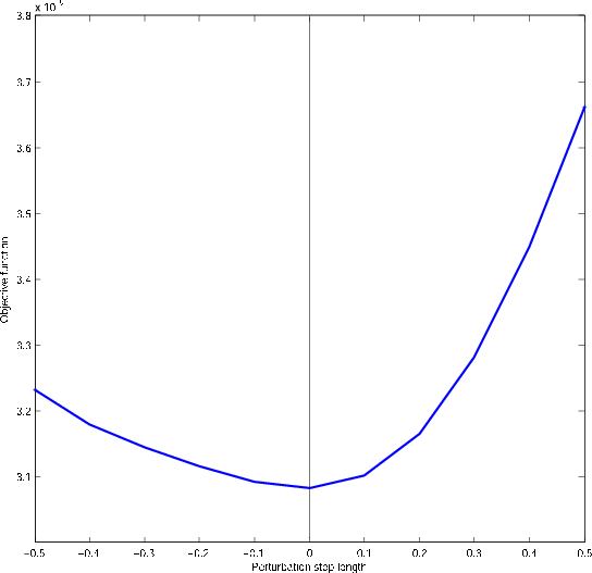
We test our method on a VTI Marmousi model. First, synthetic Born data is generated using the models in Figures 1 and 2. The maximum offset is 3 km. Next, we perturb the $ \epsilon $ model (Figure 2(a)) by a very smooth $ \delta \epsilon $ field, as shown in Figure 3(a). We change the perturbation from -50% to 50% of the true $ \epsilon $ model, and calculate the corresponding objective function respectively.

Ideally, we'd like to choose an objective function that reaches a local minimum at the correct model and is quadratic around the correct model, so that a gradient-based inversion scheme is guaranteed to converge. Based on the results, we choose an angle domain objective function instead of the DSO objective function (Equation 15):

$\displaystyle J = \frac{1}{2} \langle {\bf DR} {\bf I}, {\bf DR} {\bf I} \rangle,$ (45)

where $ {\bf R}$ is the Radon transform operator, and $ {\bf D}$ is the derivative operator along the ray-parameter axis.

As shown in Figure 3(b), the angle-domain objective function has a minimum at the correct epsilon model, and has a semi-quadratic shape with respect to the model perturbation. Therefore, this objective function is a good measure of the error in the anisotropic model. Notice that the tilting effect toward negative $ \epsilon $ perturbation is caused by the limited acquisition geometry. This effect is negligible for velocity perturbation, because velocity has a first-order effect on the flatness of the angle gather, while $ \epsilon $ 's effect is second-order. We can increase the acquisition offset to mitigate this tilting effect and help the inversion.

vtrue ref
vtrue,ref
Figure 1.
Smooth velocity model (a) in m/s and reflectivity model (b) used to generate the synthetic Born data.
[pdf] [pdf] [png] [png]

eps del
eps,del
Figure 2.
The $ \epsilon $ model (a) and $ \delta $ model (b) used to generate the synthetic Born data.
[pdf] [pdf] [png] [png]

deltaeps objcurve
deltaeps,objcurve
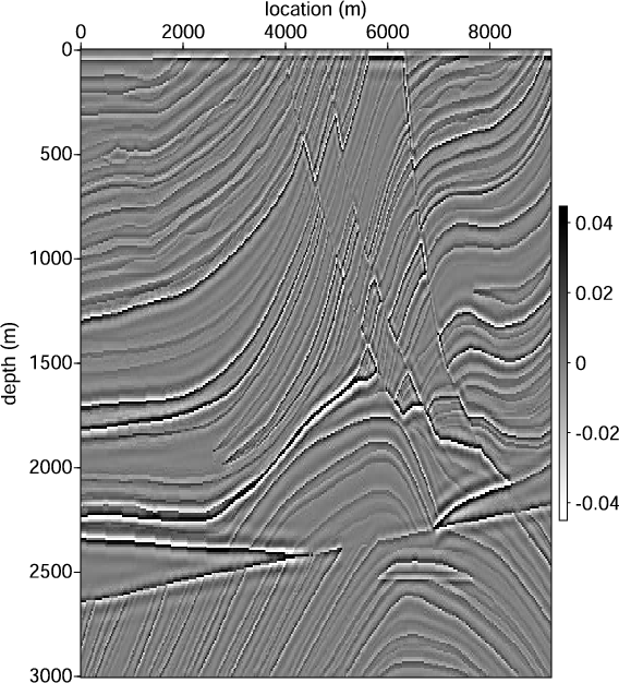
Figure 3.
(a) The $ \delta \epsilon $ model to test the objective function. (b) Objective function vs. $ \epsilon $ perturbation. The angle-domain objective function 45 has a minimum at the correct epsilon model, and has a semi-quadratic shape with respect to the model perturbation.
[pdf] [pdf] [png] [png]


next up previous [pdf]

Next: Single parameter inversion Up: Numerical test Previous: Numerical test

2012-05-10